몇 년 전에 만들었던, 마작 게임을 껍데기만 빼고 다 바꿔 보았다.
|
PlayStore: https://play.google.com/store/apps/details?id=com.chobocho.ColorMatch Source code: https://github.com/chobocho/ImageMatch |

1. 전체 패키지 구조는 아래와 같다

2. 이중 마작게임의 State diagram은 아래와 같이 구상 했다.

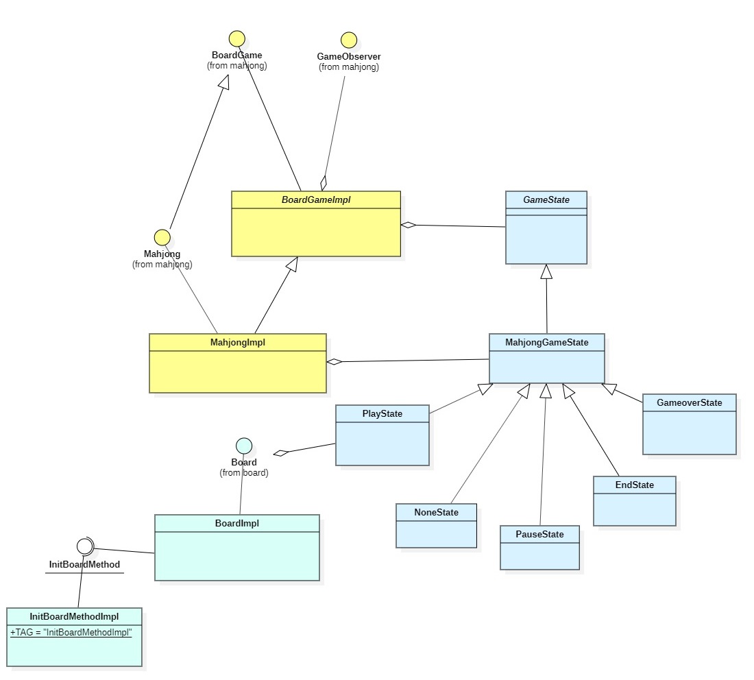
3. 그리고 아래와 같이 Class diagram 을 작성했다.

'Coding > Java 삽질기' 카테고리의 다른 글
| [Java] Solitaire 만들기 2 (자바 솔리테어 만들기) (0) | 2020.05.14 |
|---|---|
| [Java] Mahjong 만들기 (마작 만들기) (0) | 2020.04.05 |
| [Android] Solitaire 만들기 (안드로이드 솔리테어 만들기) (0) | 2020.04.03 |