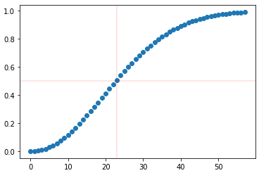
기차표 예매를 위하여 줄을 섰을 때, 이들 중 생일이 같은 사람이 존재 할 확률은 얼마일까?
계산을 해보면, 23명 이상 일 때 부터 50%가 넘어가고, 57명이 넘어가면 99%가 넘어간다.


파이썬으로 짜보면 아래와 같다.
import matplotlib.pyplot as plt
prev = 1
result = [0]
for m in range(57):
prev = prev * (365-m)/365
result.append(1-prev)
x = [ n for n in range(len(result))]
plt.scatter(x, result)
plt.axvline(x=23, color='RED', linestyle='-', linewidth=0.2)
plt.axhline(y=0.5, color='RED', linestyle='-', linewidth=0.2)
plt.show()

'Coding > Python 삽질기' 카테고리의 다른 글
| [PyTorch] CUDA 설치기 (0) | 2022.02.21 |
|---|---|
| [Python/C] 휴대폰 패턴의 가지수 (0) | 2021.02.21 |
| [Python] 1^1 + 2^2 + ... + 10000^10000 의 결과 중 끝 50자리 출력하기 (0) | 2021.01.17 |